4月14日凌晨,苹果发布 iOS 14.5 beta 8 版本,与上次更新时隔 6 天的时间。有业内人士认为,iOS 14.5正式版很可能在北京时间 4 月 21 日凌晨 1 点开幕的苹果2021春季发布会上正式上线。

此前,苹果确定将在iOS 14.5正式版上执行“应用追踪透明”(App Tracking Transparency,简称ATT)功能。4月5日,苹果开发者官网发布声明称:“确保您的应用已为iOS 14.5、iPadOS 14.5和tvOS 14.5做好准备,在即将发布的公开版本中,所有应用程序都必须使用‘应用追踪透明’框架来请求用户的许可,才可以追踪用户或者访问设备广告标识符(下称IDFA)。除非您从用户那里获得启用追踪的权限,否则设备广告标识符价值将为零,并且您可能无法追踪它们。”

声明中还特别提到:“以获得用户唯一标识或者指纹为意图的收集设备和使用数据,依旧违反苹果开发者计划许可协议。”这意味着,开发者设计出规避反追踪效果的替代性功能也不符合苹果商店隐私规则。业内人士解读,苹果已经意识到有开发者开始试图绕过ATT的变通方案,因此发出警告。
2020年 6 月,苹果公司在全球开发者大会( WWDC )上首次透露将对 IDFA(Identifier for Advertising )(广告客户标识符)做出更改 IDFA 分享功能将由默认开启的状态变为默认关闭,商家想要获得用户的 IDFA ,需要明确向用户弹窗示意并请求许可,否则商家所获得的将只有一串无效 0 值。

主要区别在于,新版本是opt-in (手动选择打开),旧版本是 opt-out (手动选择关闭)。即:在iOS 14 及以上的系统版本里,APP首次使用时会主动弹窗提醒用户是否允许App打开广告跟踪功能(打开广告跟踪功能后,广告平台可以基于IDFA推荐个性化广告)。而在之前的iOS系统版本里,广告跟踪功能是默认打开的,关闭选项需要用户手动操作。
失去IDFA对移动端数字营销造成重大打击。
移动端数字广告的投放基本都依赖于IDFA,iOS14.5下,如果用户不授予广告商获知IDFA的权限,这便意味着线索、数据、信息的断裂,以及整个营销链条将受到冲击。
IDFA好比用户在网络世界中“身份ID”,用户画像、标签往往需要附着于此,来实现识别特定用户的兴趣偏好,提高广告投放和归因分析的精准度。例如:用户在抖音中看到商品广告,点击链接跳转至淘宝进行购买,“设备唯一标识”可将用户广告点击行为和购买行为关联起来,该技术同样被用于广告效果的结算。

但随着iOS 14.5 的普及,用户IDFA一旦受限,那上述信息互通的情形很可能不复存在,部分广告平台推送个性化广告的能力将被削弱。
针对IDFA访问权限的调整,苹果推出了替代性的解决方案——SKAdNetwork。
其实,早在2018年3月,苹果便在iOS 11.3上发布了SKAdNetwork1.0,但并没有推动广泛使用;去年,苹果积极地将其更新至2.0版本,升级到2.0版本后,可以解决IDFA带来的安装、以及之后在App内注册、购买等转化行为。但以上两个版本,均只支持StoreKit-Rendered Ads(渲染型广告)这一种广告类型。

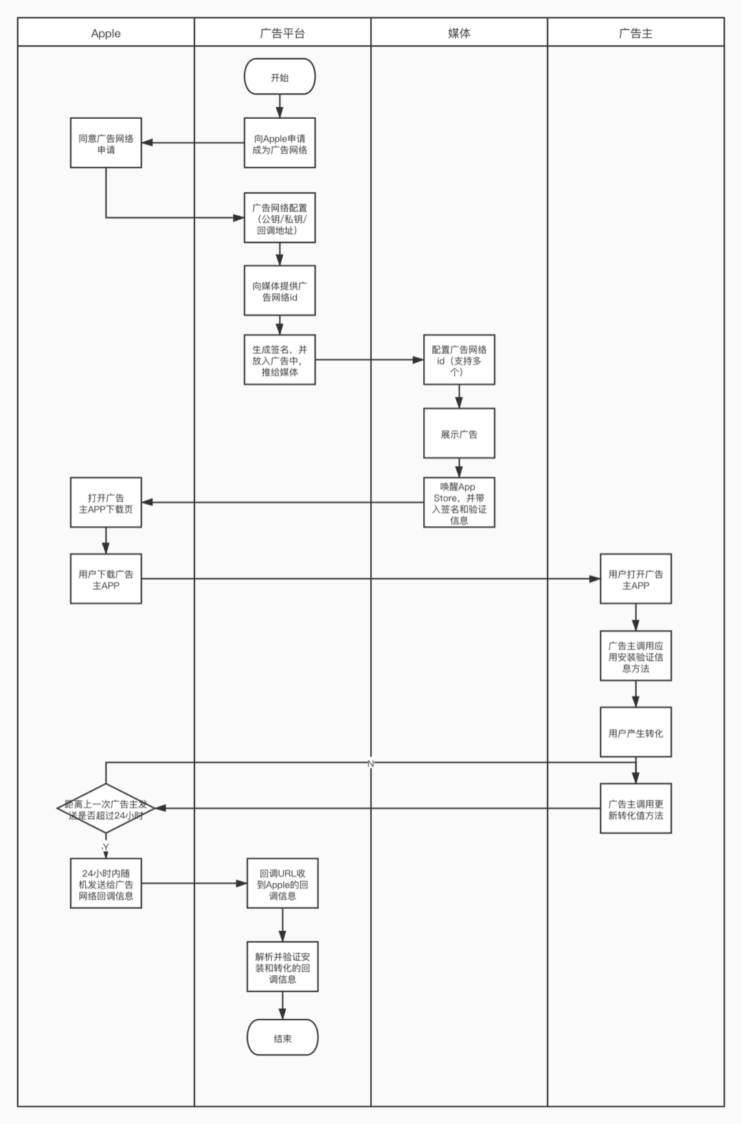
SKAdNetwork2.0的主要流程
近期,苹果再次推出SKAdNetwork 2.2版本,在原有的对App广告追踪的基础上,开始支持追踪iOS、iPadOS等网页中广告的点击效果,此外,也新增了对View-Through Ads(浏览型广告),包括视频、音频等多种广告形式的归因追踪,开发者可以评估哪些广告最有效、能够推动用户转化 (例如购买或注册)。
SKAdNetwork 2.2版本虽然还不能完全弥补IDFA所带来的弊端,但无疑释放了一些积极信号,广告主和开发者不仅可以自定义广告形式并追踪数据,还可以通过回调数据分析新老用户的占比,相信随着版本的不断迭代更新,未来将极大程度地减少IDFA访问权限调整的影响。
目前SKAdNetwork归因统计功能的完善还需要较长一段时间,且效果有待实际观察。在此之前,IDFA获取受限令广告平台无法对部分更新 iOS 14 的用户推送定向广告,广告主很可能降低投放成本,并重点选择具备用户画像的媒体广告平台。因此,开发者需要提前做好广告收益下降的心理预期,此外可以采取相关措施尽可能减少广告收益损失,如借助TopOn的流量分组管理功能,对有无IDFA用户配置不同的广告策略。

日前,根据苹果官方“不得创建唯一标识或者指纹为意图的收集设备和使用数据”要求,全球广告平台均对自身SDK进行了合规调整。目前 TopOn SDK iOS V5.7.26 及以后版本均已完成适配,开发者可按照TopOn帮助文档完成上述版本SDK集成,更多详情可通过 business@toponad.com 咨询商务运营团队了解,提前为iOS 14.5 上线做好准备。
END
关于TopOn